20170319121020170318 守關山、守城大山、守關山南峰
這次參加趣健行的國內健行,安排走守城大山!之前看守城大山,是由力行產業道路的紅香部落和合歡溪步道,而且去年去夢谷瀑布也查過資料,因為有印象,就覺有緣,就報名了
20151205 力行產業道路、紅香部落溫泉
20151205 華崗、合歡溪步道
20160510 夢谷瀑布 高鐵彰化雲林站
守城大山為雪山山脈西南端的餘稜,號稱是中部四大名山之一,海拔2420公尺,在彰化縣誌中稱為邑治第一山,故有“邑治第一山”的名號。也是埔里六秀之首,守城大山抑制了由眉溪要進入埔里盆地的關口,具有十分重要的地理位置,故名守城!埔里六秀乃埔里盆地進入古時泰雅族住地的六大山頭,依序為:
1.守城大山 (H2420M):位於仁愛鄉,一等三角點。
2.有勝山 (H2105M):位於南投縣仁愛鄉,三等三角點6385號基石與山字森林三角點各一顆。
3.關刀山 (H2017M):三等三角點編號內補314號。
4.南東眼山 (H1876M):位於南投仁愛鄉,三等三角點5947號基石;地上另有橫倒山字水泥柱
5.舊武界越 山(H1667M),三等基點5007號。
6.橫屏山 (H1508M),二等基點內補055號。
引用自:熊熊的生活記趣:1010127不是大橫屏山的【橫屏山】-埔里六秀
至於中部四大名山為守城大山、水社大山、鳳凰山、集集大山,我只去過南鳳凰山(H1810),鳳凰山(H1708 小百岳#53)還沒去過
一大早由台南至趣健行指定的集合點,再匯合上登山口,由台14線上登山口至少高程就上了400米,山路不好開,要馬力夠技術好又有膽才上的了,剛好我都有,更何況還有人不怕死上了我的車嘛!經過了十五分鐘的顛頗,上了登山口,附近有茶園農舍一間,今天有大隊人馬,據說有30位上下,全台縱貫線各路人馬齊聚

今天領隊的是台灣屈指可數、登過聖母峰頂的林永富先生,上次有幸和他一起去香港走龍脊。我們今天的行程以守關山南峰線(或稱南稜線)的登頂,據說時間最短,但落差也有一千多公尺,從茶園附近的登山口出發便一路陡上
20170107 香港健行D1-南ㄚ島家樂徑
20170109 香港健行3-西貢、萬宜水庫、麥理浩徑
20170108 香港健行D2A-龍脊行山
20170108 香港健行D2B-香港 中環

大約走十分鐘,便會經守關山南峰路口,其實守關山南峰就在路徑旁,但此時正熱機中,就先不理會

到達南山線與南峰線交會的三叉路口後,永富大哥再三強調此路口在下山時很容易迷路走錯,要我們特別注意,沒想到才一會兒,不用等到下山路卜途,落後的隊友在上山時就有人走錯路口,逕自走錯路往南山而下,幸好趣健行的三位嚮導間都備有無線電通聯,那走失的兩位隊友就直接下山,之後再開車到另一登山口去接回來

途經一片殼斗科青剛櫟林,卡通裡常見到可愛松鼠、花栗鼠叼著的美味堅果,其實就是殼斗科的果實。這一片堅果,裡頭也大多被啃食或爛光了

原始林裡,雜木很多,走這一片山徑,要謙虛一點,時時低頭



臨近三角點前,有一小片箭竹林,後來才知道,這一片箭竹林,原來只是要登守城大山前的那一片箭竹林的小試煉

到達守關山頂,守關山高度2323m,山頂大座「山」字水泥基石
平坦寬闊的守關山頂,此地適合午餐或休息。顧名思義,守關山介於守城大山與關刀山之間。


附近有人造駁坎,疑是日治時代日警駐在所所在,也有資料說霧社事件後,日軍的砲陣地,日軍在此架火炮用來抑制賽德克族的據點。霧社事件當時,賽德克原住民有些逃往守關山及守城大山,後遭日軍以屏東機場起飛的第八聯隊以毒氣彈殺害
大隊人馬殺到,今天僅有趣健行一隊登守關山,由沿路路跡及林相研判,這條路線並非熱門路線啊!
由此去登守城大山還有1.4K,海拔垂直高度僅有100米,但據說要70分鐘,不知道是什麼歹路?竟會如此難行
這一段路,箭竹林又硬又長,路徑又少人走,途上有些泥濘,我連摔了兩跤!幸好屁股有肉,無傷

再度下切,到鞍部
終於看到達白木林鞍部,這兩株白木就是最好的路標,再來開始上攀

從箭竹林裡上岸,路徑變為松針密布的小徑,走來鬆軟,格外舒服,但這裡路徑不太明顯,還真得靠先人留下的布條才能辨識

可惜腹地狹小且草木過高、視野不佳。大概只有三五平方米可以容人
早一點上山的好處就是在人群上來前先拍張留念照。真是又鳥又賤的三角點.....爬昇1100米,一等三角點,竟然沒有視野,和以前爬的牡丹池山的心情差不多
三角點附近有片林地可供休息,在此小憩一下,這次的山友幾乎人人備杖,而且大多雙杖,後來在下坡時果然很好用
這次登上守城大山的隊友們!其實大多都不認識,不過爬山的人都這樣,不熟裝熟......據說隊友裡還有竹科的電子業巨擘,看來登山是很公平的,巨擘也是得靠自己的雙腿爬上來...不過這群人都很強,腳步太快,在追趕及被追趕間沒時間拍太多相片
回到守關山,先前沒有攻守城大山的隊友已先下山,所以整理一下背包,快步追上

倒木攔路,真是歹路不通行

守城大山沿線都沒有小花可拍,只好拍拍這種奇怪的,不知是否是"木賊葉石松"...

這種很像松的植物具匍匐地面多回分叉的匍匐莖,來細查才知道這可能是"假石松",它是中高海拔地區箭竹林下最常見的石松科植物,也是蕨類植物,靠孢子繁殖,
後來發現嚮導Cony竟然拍到水晶蘭,可是我沒拍到,含恨啊!
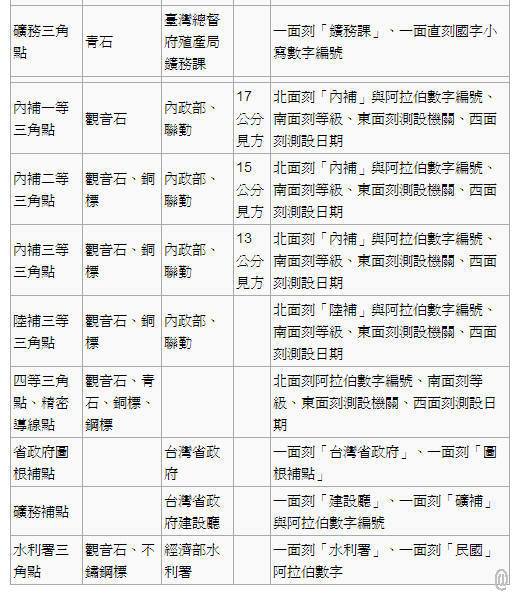
回程順便撿一下守關山南峰H1360m的三角點,也是山字三角點,可惜附近環境髒亂!後來方知,這種山字柱三角點,是日治時代由台灣總督府殖產局山林課所設,山字是朝北面哦!

又長知識了,原來三角點標石也有這麼大的學問...

由這裡下山,只要三分鐘哦!綜合今天行程,共走了10.24K,爬升高度1193米,結果是個很鳥的一等三角點!當做鍛鍊身體吧!

不過要上守城大山,應事先申請入山證
附航跡圖:守城大山20170318.gpx




































